El exchange Coinbase anunció el 14 de abril de 2026 el desarrollo de Frosty, una herramienta de inteligencia artificial diseñada para auditar contratos inteligentes, que ya forma parte de sus procesos internos de revisión de seguridad.
De acuerdo con la empresa, el sistema fue evaluado junto a otras seis herramientas de IA en un proceso que analizó 33 auditorías reales con 434 vulnerabilidades verificadas. En esas pruebas, Frosty obtuvo mejores resultados en métricas como precisión, cobertura y F1 score, utilizadas para medir la efectividad en la detección de fallos.
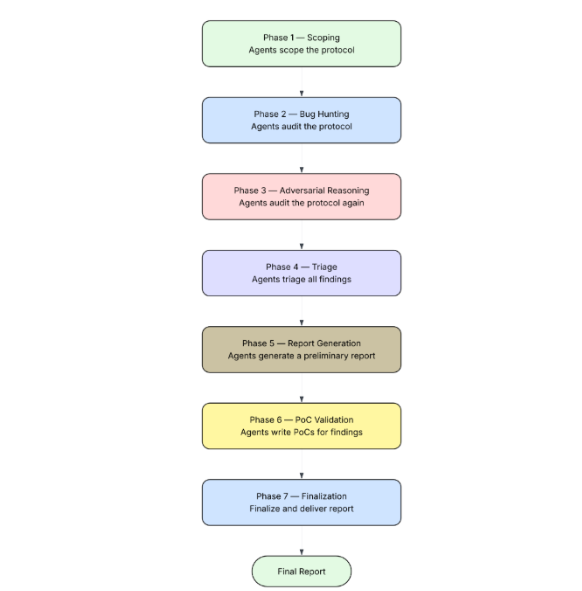
La herramienta funciona mediante una arquitectura autónoma basada en múltiples agentes y fases secuenciales. El proceso incluye tareas como el análisis del código, la búsqueda de vulnerabilidades, el razonamiento adversarial —para simular posibles ataques—, la depuración de hallazgos y la generación de reportes preliminares. Cada ejecución tarda entre una y dos horas y produce un informe que posteriormente es revisado por equipos humanos.


Según la compañía, la incorporación de este tipo de sistemas se debe al uso creciente de inteligencia artificial tanto por desarrolladores como por potenciales atacantes. En este contexto, herramientas automatizadas buscan acelerar la detección de errores en etapas tempranas del desarrollo.
No obstante, Coinbase aclara que Frosty no sustituye las auditorías tradicionales realizadas por especialistas. La herramienta puede pasar por alto vulnerabilidades complejas o de contexto, por lo que su uso se plantea como un complemento dentro del proceso de revisión.
El desarrollo de soluciones de este tipo se produce en paralelo a otras iniciativas del sector. Por ejemplo, OpenAI presentó recientemente EVMbench, un entorno de pruebas para medir el desempeño de agentes de inteligencia artificial en la detección, corrección y explotación de fallos en contratos inteligentes, tal como reportó KriptoNoticias. Estas herramientas han mostrado avances, aunque con resultados desiguales según la tarea.


